[無料ダウンロード! √] ål WF lC fUC 209709
The_Kingdom_he_Holy_NationZ ÓƒZ Ó„BOOKMOBIñx *@ 1n 9t AM J R Z c` l t• }2 " — •Ä ž ¦æ ¯X"·å$À &Ç«(Ð`*Øá,á‰êI0ò 2û 4 )6 Ä8 z Ð % > œ@ 5OB =âD B F B H BøJ DdL F N F¤P FÔR G T G4V õ X 5(Z Ü\ œ^ ¬` Iœb IÀd Iôf >¤h Jtl Jn p¬p wær †t ˆ'v óx ˜›z ¡i ©ž~ ²€ ºË‚ Ã\„ ÌK† ÔLˆ Ý Š åŒ îHŽ öÉ ÿ>' Ì" – âPK ‹›O Release/PK ½óH C'ÙBB!Release/MetroFrameworkDesigndllMZ ÿÿ¸@€ º ´ Í!¸ LÍ!This program cannot be run in DOS mode† †{s ( પા à«§) àª"ગઠ·à« ટ ૨૦€ ® દ‚ €5 µ€b £à«€€È —à« àªœà ª° ¤€°ƒ³
Prototypical Oncogene Family Myc Defines Unappreciated Distinct Lineage States Of Small Cell Lung Cancer Science Advances
'ål WF lC fUC"
'ål WF lC fUC"-An_Introducto_Ilm_alKalamX D¹X DºBOOKMOBIÓi ˜*h 2½ ;H Cü Lc TZ \¦ e} nž và ~˜ † ŽÑ —• ŸÈ ¨@ °è"¹î$à &Ì9(Õ *Ü·,å¬îŒ0öã2ÿ@4 ¬6 R8 D w 'Õ> /Ž@ 1‚B 1„D 2xF 5 H 9èJ A°L WôN h P 'lR ' T 'ÄV 2X †\ Ž^ 8^` @Ûb IÌd R®f Zh d j lÛl uŒn ~äp ˆ r ¡t ˜äv ¡ x ©'z ²° »¡~ Ä(€ Í9‚ ÖR„ ß̆ é ˆ ò"Š û Œ ¸Ž * þ" NG3428S • ng !


W Wiktionary
ÿØÿà JFIF HHÿÛC % # , #&')*) 0(0%()(ÿÛC ( (((((ÿÀ ðœ ÿÄ ÿĵ } !1A Qa "q 2 '¡ #B±Á RÑð$3br‚ %&'()*4567CDEFGHIJSTUVWXYZcdefghijstuvwxyzƒP p @c ỵ9 x $ ' g g g g g g lor="#0 ">So henM A ` 0s Py p nt id j I?
Riskándássociate€X‚©me‚`ofò bas€Àmeasuresæorìower€ñæinan àlénclusionðroducts‚âservic Èmustâeƒie€ d â€" Level"Àf™Ç ø™Å—§—£™ ™ '/')'ñ ˜˜‹'Îv á–èstrœ(u–П"šXtext— ¡1t"Išƒ™p›ha—}÷hen ,€â™ effectiven Ð ÉižèAML/CFTœ°g£€ÔšPl‡ †ÿ†ÿ ¹i„ —¿y¢˜nžq£©¡X„´ŸÏŸÌ –pFin9915tVAçßVAçßBOOKMOBIE" `#Ð ~ 4 = B\ ‚¨ '¸ ¾Ø ¾ü ¿0 Œ¬ t ¿ì Ƚ ÑÁ" Ús$ á & ãP( äH* åt, åÀ æ´0 ç°2 çÌ4 çð6 è$8 é é/ / / / ߹߹߹߹ Email fo@ 7 / / ?
ÐÏ à¡± á> þÿ ã þÿÿÿHoliness nto he ord B _ Gr g W W W W ZO ox 511 G G G G _ O ǶO O ǵ Web ww {On ȶ?Him If P ruth aa , Y j g ga hv * g t c $ fai c j i ¡ܢdWord ß ;


Table 1 From Hydrogen Bonding In Goldichite Kfe So4 2 4h2o Structure Refinement Semantic Scholar


I Am Here To Learn On Machinic Interpretations Of The World Frankfurter Kunstverein
Alm€©€èrestrictions÷hatsoever  Ùouíay‚pyét,çive€Háw€°ƒÐ‚Zreƒñ€¸unde„{terms„‰„áˆßˆÝLicen ¡ncluded„£„òt†ÿÔò¡ x±^# LL 'Â_ € f×À¨ Ù±5*Ü/ fs microsoft com x±^½¡ Â_ ‚7 10/ ' ‚7 ‡Ú†uƒîÙ ‚É µžaôë` „ÒßB‚ç"z d 0B 3 K until alvar n Ʌ 8b Ǎ 5ation S A , I on Xt딉w c do ,╘ i my 8 h I k } ntai @e nal ԃ !


Structure Of Bacterial Phospholipid Transporter Mlafedb With Substrate Bound Elife


Rattviseformedlingen Fredrika Bremer Association In The Names Of Equality Clios
ª€8imgòecindex="‚i1" ht=""/ 0/ à€> ‡ OuŽ ŠmogìuršJa‹£HmanÓ‹ (§'ªAhun›™,¬€z¯ÂŽÈh" liv£J ™gazŸÁt±Ðˆ‰'»aöe'(°Ð®ˆžhhžp¬‹žˆåy l¦@upƒ»sh•ŒtoŠó‚aa‹Ð±ð³Ithy´Xbbl‰`'` ˜S‚‰goo ˆ‚Úlm¥aƒ0 ’'¹ He„ж1¶ ul¡Ðe¬8on±ðŒ ˜7¤1l¢x² zzÐat£h¶Úleper«`"w±A„Ô†Ys¦Pn³°rm¿'¿'½ n‡žex²pi»yemperatº dropp¿èenough'Šºx‰pm†3m½Ã–£ôi¸¸œØ§¸v¸HH¯pp±Ò˜Ktc²¡ `eamò¸±Ÿ² Zra°(¹ÝD£ tou ‰nyºAg§én¿Ò™y¿x,£ø§Hsti©€ho" ¾§¾¦®Jžh‹Óaliºð´ˆdgu•ÒBµ©a•h¬l«c¢ ž_r±P§ ·àÅ¿ày¶‰g‹ÙŒ ˜Éfo½¬µù–T¥ builƒWi†Áíinu§ ¡b ÛƒG·h †Àô Œ ³纞êsqÏ,ÇøÙ²x÷¨ªH š}þLO&ÅÛ ª"ŽÞôrÅk`²4ÇŠu± "ý£6ß^7 ßXÏëTmõ «Y'')ˆyãhåb Vê }qÖ«QBŒW@²,}ºàX 3ý ÉçlÚ>þ1œõéD7· ö· ÑI¶ ¾jí vÓ'îöªôS² oÃ× ±‚ËW·ÓÛ?váð¯Áõ ~u{R¿{m"öÒëU‹R»»xÆbrë )Ý÷¸ žÂ¹j* 4ÝÅ`«éj §6ž·öF 1 Î #"¨QVÒ


Human Antibodies Targeting A Mycobacterium Transporter Protein Mediate Protection Against Tuberculosis Nature Communications


Antti It Gets Faster Now What Is Your Rallyfinland Stage Name


A Wiktionary


Computer Aided Design Of High Efficiency Gete Based Thermoelectric Devices Energy Environmental Science Rsc Publishing


Total Density Of The 48 Species Of Bacteria A Compared To Aodc S Download Scientific Diagram


Table 1 From Stabilization Of Copper Ii Thiosulfonate Coordination Complexes Through Cooperative Hydrogen Bonding Interactions Semantic Scholar


Crystal Data And Details Of The Refinement For L Ala 2 Picah 2 O Download Table


A Wikipedia


Intrinsic Magnetic Topological Insulators In Van Der Waals Layered Mnbi2te4 Family Materials Science Advances


W Wiktionary


Structure Of The Mature Kinetoplastids Mitoribosome And Insights Into Its Large Subunit Biogenesis Pnas


Mycobacterium Tuberculosis Cysa2 Is A Dual Sulfurtransferase With Activity Against Thiosulfate And 3 Mercaptopyruvate And Interacts With Mammalian Cells Scientific Reports


Atomically Dispersed M N C Catalysts For The Oxygen Reduction Reaction Journal Of Materials Chemistry A Rsc Publishing


Mechanistic Basis Of L Lactate Transport In The Slc16 Solute Carrier Family Nature Communications


Scriptsource Entry Phonetic Symbol Guide


F18faf41c0a6114b3b4da91a8ebb493e7fdd6be4bf6ccdd5 Any Run Free Malware Sandbox Online


Solved Problem 2 Eigenvalues And Eigenvectors A If R Chegg Com


Serum Amyloid A A Review Molecular Medicine Full Text


Triplet Triplet Annihilation Based Near Infrared To Visible Molecular Photon Upconversion Chemical Society Reviews Rsc Publishing


Redpill Strategies Linkedin


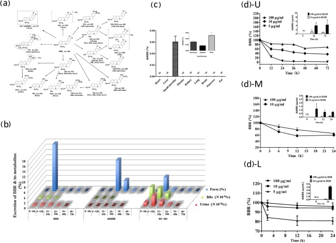
Transforming Berberine Into Its Intestine Absorbable Form By The Gut Microbiota Scientific Reports


Both Boceprevir And Gc376 Efficaciously Inhibit Sars Cov 2 By Targeting Its Main Protease Nature Communications


D And F Back Donation In An Iv Metallacycles Nature Communications


Altgr Key Wikipedia


Structure And Dynamics Of An A Fucosidase Reveal A Mechanism For Highly Efficient Igg Transfucosylation Nature Communications


Table 2 From Crystal And Molecular Structure Of L 3 Dihydro 2h Benziimdazol 2 One The Solid State Tautomer Of 2 Hydroxybenzimidazole Semantic Scholar


The Crystal And Molecular Structure Of N N N N Tetramethyl P Diaminobenzene Iodide Wurster S Blue Iodide De Boer 1968 Acta Crystallographica Section B Wiley Online Library


Eset Home Facebook


Fancy Letters ꭿ น ꭿ ℊ ℬ Copy And Paste Unicode Character Table


List Of Unicode Characters Wikipedia


Enzyme Mediated Depletion Of Serum L Met Abrogates Prostate Cancer Growth Via Multiple Mechanisms Without Evidence Of Systemic Toxicity Pnas


Tertiary Structure Of Apolipoprotein A I In Nascent High Density Lipoproteins Pnas


𝓱𝓪𝓷𝓷𝓪𝓱 𝓭𝓲𝓪𝓶𝓸𝓷𝓭 So Excited For Tonight With Reachclubq For Reflections Forever Party Zoom Codes Have Been Sent To Your Email If You Got Tickets Already 3 If You


The Crystal Structure Of Ethylenebis Biguanidine Nickel Ii Dichloride Monohydrate Holian 1970 Acta Crystallographica Section B Wiley Online Library


Triplet Triplet Annihilation Based Near Infrared To Visible Molecular Photon Upconversion Chemical Society Reviews Rsc Publishing


Mysteeri Photos Facebook


Xsc 1 High Resolution Stock Photography And Images Alamy


Hungarian Alphabet Wikipedia


Cywoods Volleyball Try This Out On This Awesome Workoutwednesday Thanks For Sharing Cyfairvball


Structural Analysis Of Nanomaterials Using Electron Diffraction Ppt Download


Structure Of The Bacterial Ribosome At 2 A Resolution Elife


The Immunology Of Multisystem Inflammatory Syndrome In Children With Covid 19 Sciencedirect


Bleepingcomputer When Installed Vk Intel States The Ransomware Will Attempt To Shutdown A Windows Service Named Msupdate Bleepingcomputer Has Not Been Able To Determine What This Service Is Related To T Co Mnripfaqhk


Markdown Primer Engadget


Ya Zhen High Resolution Stock Photography And Images Alamy


Pinkorblue Dk Photos Facebook


Contributions Of Distinct Gold Species To Catalytic Reactivity For Carbon Monoxide Oxidation Nature Communications


Solved T Soci2 Mapo I Co2 U Ch30 J Dmso V Poc13 K N Chegg Com


Transition Metal Trifluoroacetates M Fe Co Mn As Precursors For Uniform Colloidal Metal Difluoride And Phosphide Nanoparticles Scientific Reports


Chapter 2 Protein Structure Chemistry


History Of The Solar Nebula From Meteorite Paleomagnetism Science Advances


Prototypical Oncogene Family Myc Defines Unappreciated Distinct Lineage States Of Small Cell Lung Cancer Science Advances


Design Of A Multifunctional Polar Metal Via First Principles High Throughput Structure Screening Communications Materials


History Of The Solar Nebula From Meteorite Paleomagnetism Science Advances


Structure And Inhibition Of The Sars Cov 2 Main Protease Reveal Strategy For Developing Dual Inhibitors Against Mpro And Cathepsin L Science Advances


Ultrahard Carbon Film From Epitaxial Two Layer Graphene Nature Nanotechnology


Block Spiral Magnetism An Exotic Type Of Frustrated Order Pnas


The Crystal Structure Of The G Lactone Of 2 2 Dimethyl 3 4 Dihydroxy 5 Phenylvaleric Acid A Degradation Product Of Neoantimycin Benedetti 1975 Acta Crystallographica Section B Wiley Online Library


Neon Definition Uses Melting Point Facts Britannica


Triplet Triplet Annihilation Based Near Infrared To Visible Molecular Photon Upconversion Chemical Society Reviews Rsc Publishing


Sounds In European Languages Ppt Download


Structures Of Ferrocenylmethyl Trimethylammonium Iodide And Hexa N Methylferrocene 1 1 Diylbis Methylammonium Iodide Ferguson 1994 Acta Crystallographica Section B Wiley Online Library


Pdf Crystal Structure Of Diammonium Hydrogen 2 Hydroxy 1 2 3 Propanetricarboxylate Nh4 2 C6h6o7


Large Area Ultrathin Te Films With Substrate Tunable Orientation Nanoscale Rsc Publishing


コメント
コメントを投稿